• 2026云南成人高考报名咨询:0871-65100012
所在位置: 云南成考网 > 其它内容 > 正文

2018年成人高等教育考试高起点《语文》考试大纲
2019-04-12 08:37   来源: 云南成考网     点击:0

作者:云南成考

 2018年成人高考高起点语文考试大纲暂未公布,但是根据历年成人高考考试报名通知可知,近几年来成人高考考试大纲都没有更新。因此建议2018年成人高考考生参考往年成人高考高起点《语文》考试大纲信息。


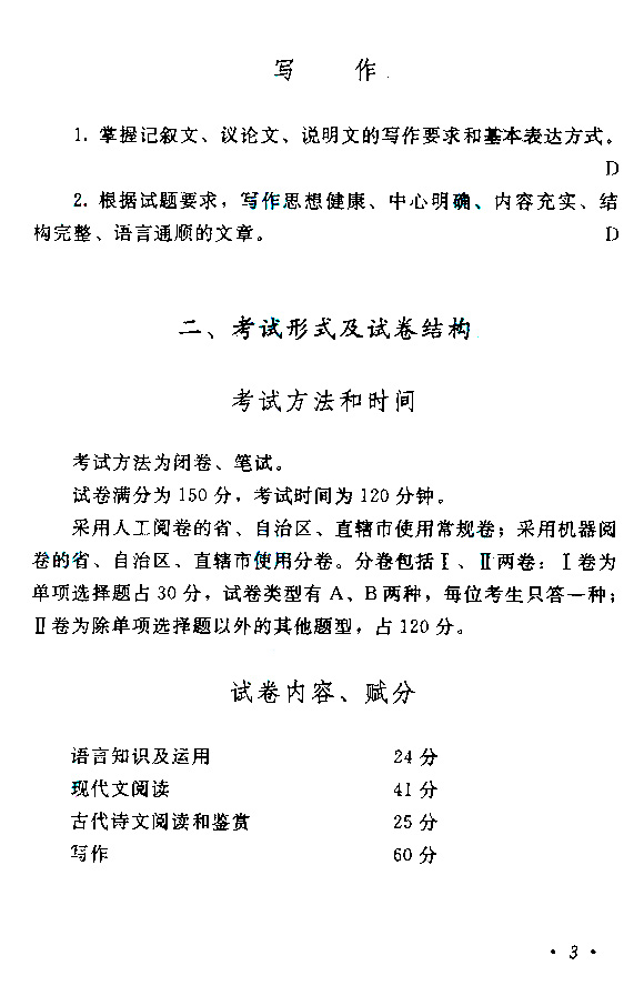
2015年成人高考高起点《语文》考试大纲

 


2015年成人高考高起点《语文》考试大纲

 


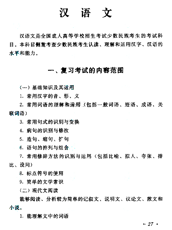
2015年成人高考高起点《语文》<span style=

 


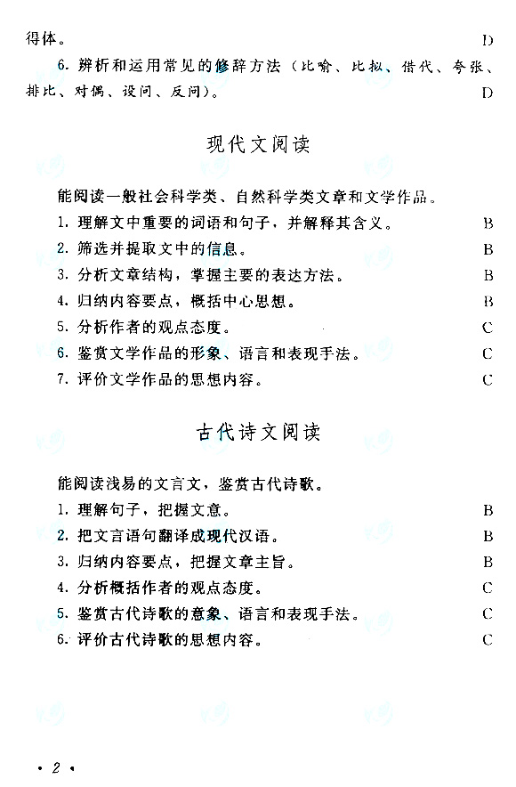
2015年成人高考高起点《语文》考试大纲

 


2015年成人高考高起点《语文》<span style=

 


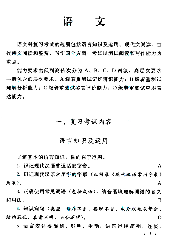
2015年成人高考高起点《语文》考试大纲

上一篇: 2018年成人高考高起点《物理化学》考试大纲
下一篇: 2018年成人高考高起点《历史地理》考试大纲

关注云南成考公众号

扫一扫关注微信公众号

随时获取成考政策、通知、公告以及各类学习资料、学习方法、教程。